Validation

Singlephase flow

Laminar plane Couette flow

Sketch of the flow
Sketch of the computational domain and of the Cartesian coordinate system.
Sketch of the computational domain and of the Cartesian coordinate system.
We consider the flow of a viscous fluid in a channel with moving walls, i.e., a plane Couette flow. \(x\), \(y\), and \(z\) denote the spanwise, streamwise, and wall-normal coordinates, while \(u\), \(v\), and \(w\) the corresponding components of the velocity vector field. The lower and upper impermeable moving walls are located at \(z=-h\) and \(z=h\), respectively, and move in opposite direction with constant streamwise velocity \(V_w\). The Reynolds number \(Re=\rho V_w h/ \mu\) is fixed equal to \(10\). \(32\) grid points are used to discretise the domain in the wall-normal direction.

Analytical solution: \(v \left( z \right) = -V_w \left( 1-z/h \right)\).

config.h

#define _FLOW_COUETTE_
#define _FLOW_INIT_LAMINAR_
#define _SOLVER_FFT2D_
#define _SINGLEPHASE_

parameters.f90

! Total number of grid points in X, Y and Z
integer, parameter :: nxt = 4, nyt = 4, nzt = 32
! Size of the domain in X, Y and Z
real, parameter :: lx = 0.25, ly = 0.25, lz = 2.0
! Fluid viscosity and density
real, parameter :: vis = 0.1, rho = 1.0
! Reference velocity (bulk velocity or wall velocity)
real, parameter :: refVel = 1.0
! Gravitational acceleration
real, dimension(3), parameter :: gr=(/0.0,0.0,0.0/)

input/input.in

# Simulation initial and final steps
0 100
# Simulation initial time
0.0
# Simulation initial time-step
0.0002
# Output frequency: 0D, 1D, 2D, 3D, restart data
100 100 100 1000000 1000000
# Simulation restart condition for the multiphase part
.false.
Plot of the velocity profile
Streamwise velocity. The line and symbols denote the numerical results and the analytical solution.
Streamwise velocity. The line and symbols denote the numerical results and the analytical solution.

Laminar plane Poiseuille flow

Sketch of the flow
Sketch of the computational domain and of the Cartesian coordinate system.
Sketch of the computational domain and of the Cartesian coordinate system.
We consider the pressure-driven flow of a viscous fluid in a channel, i.e., a plane Poiseuille flow. \(x\)\(y\), and \(z\) denote the spanwise, streamwise, and wall-normal coordinates, while \(u\)\(v\), and \(w\) the corresponding components of the velocity vector field. The lower and upper impermeable walls are located at \(z=-h\) and \(z=h\), respectively, and the imposed pressure gradient maintains a constant bulk velocity \(V_b\). The Reynolds number \(Re=\rho V_b h/\mu\) is fixed equal to \(10\)\(32\) grid points are used to discretise the domain in the wall-normal direction.

Analytical solution: \(v \left( z \right) = 6 V_b \left( z/2h \right)\left[ 1- \left( z/2h \right) \right]\).

config.h

#define _FLOW_CHANNEL_
#define _FLOW_CHANNEL_CFR_
#define _FLOW_INIT_LAMINAR_
#define _SOLVER_FFT2D_
#define _SINGLEPHASE_

parameters.f90

! Total number of grid points in X, Y and Z
integer, parameter :: nxt = 4, nyt = 4, nzt = 32
! Size of the domain in X, Y and Z
real, parameter :: lx = 0.25, ly = 0.25, lz = 2.0
! Fluid viscosity and density
real, parameter :: vis = 0.1, rho = 1.0
! Reference velocity (bulk velocity or wall velocity)
real, parameter :: refVel = 1.0
! Gravitational acceleration
real, dimension(3), parameter :: gr=(/0.0,0.0,0.0/)

input/input.in

# Simulation initial and final steps
0 100
# Simulation initial time
0.0
# Simulation initial time-step
0.0002
# Output frequency: 0D, 1D, 2D, 3D, restart data
100 100 100 1000000 1000000
# Simulation restart condition for the multiphase part
.false.
Plot of the velocity profile
Streamwise velocity. The line and symbols denote the numerical results and the analytical solution.
Streamwise velocity. The line and symbols denote the numerical results and the analytical solution.

Turbulent plane channel flow

Sketch of the flow
Sketch of the computational domain and of the Cartesian coordinate system.
Sketch of the computational domain and of the Cartesian coordinate system.
We consider the pressure-driven flow of a viscous fluid in a channel, i.e., a plane Poiseuille flow. \(x\), \(y\), and \(z\) denote the spanwise, streamwise, and wall-normal coordinates, while \(u\), \(v\), and \(w\) the corresponding components of the velocity vector field. The numerical domain has size \(3h \times 6h \times 2h\), with the lower and upper impermeable walls located at \(z=-h\) and \(z=h\), respectively. \(256 \times 512 \times 160\) grid points are used to discretise the domain. The imposed pressure gradient maintains a constant bulk velocity \(V_b\), resulting in a Reynolds number \(Re = \rho V_b h/\mu\) equal to \(2800\). The simulation is initialized with a streamwise vortex pair [1] which effectively triggers the transition to turbulence. Statistics are collected after an initial transient of \(200h/V_b\) and the results are the ensemble-average of \(900\) samples, over a period of \(1800h/V_b\)

config.h

#define _FLOW_CHANNEL_
#define _FLOW_CHANNEL_CFR_
#define _FLOW_INIT_TURBULENT_
#define _SOLVER_FFT2D_
#define _SINGLEPHASE_

parameters.f90

! Total number of grid points in X, Y and Z
integer, parameter :: nxt = 256, nyt = 512, nzt = 160
! Size of the domain in X, Y and Z
real, parameter :: lx = 3.0, ly = 6.0, lz = 2.0
! Fluid viscosity and density
real, parameter :: vis = 2.0/5600.0, rho = 1.0
! Reference velocity (bulk velocity or wall velocity)
real, parameter :: refVel = 1.0
! Gravitational acceleration
real, dimension(3), parameter :: gr=(/0.0,0.0,0.0/)

input/input.in

# Simulation initial and final steps
0 9999999
# Simulation initial time
0.0
# Simulation initial time-step
0.002
# Output frequency: 0D, 1D, 2D, 3D, restart data
100 1000 2000 1000000 10000
# Simulation restart condition for the multiphase part
.false.
Visualization of the turbulent channel flow
Instantaneous streamwise velocity in a side view of the domain.
Instantaneous streamwise velocity in a side view of the domain.
Plot of the mean velocity profile
Streamwise velocity. The line denotes the numerical results and the symbols those from Ref. [2].
Streamwise velocity. The line denotes the numerical results and the symbols those from Ref. [2].
Plot of the mean velocity profile in plus units
Streamwise velocity in plus units. The line denotes the numerical results and the symbols those from Ref. [2].
Streamwise velocity in plus units. The line denotes the numerical results and the symbols those from Ref. [2].
Plot of the mean Reynolds stresses
Streamwise and wall-normal components of the Reynolds stress tensor. The line denotes the numerical results and the symbols those from Ref. [2].
Streamwise and wall-normal components of the Reynolds stress tensor. The line denotes the numerical results and the symbols those from Ref. [2].
Profile of the mean turbulent shear stress
Shear component of the Reynolds stress tensor. The line denotes the numerical results and the symbols those from Ref. [2].
Shear component of the Reynolds stress tensor. The line denotes the numerical results and the symbols those from Ref. [2].

ABC flow

We consider the Arnold-Beltrami-Childress (ABC) flow in a three-periodic domain of size \(2\pi L\). The velocity field is initialized as

\(u = \overline{V} \left[ \sin \left( z/L \right) + \cos \left( y/L \right) \right],\)

\(v = \overline{V} \left[ \sin \left( x/L \right) + \cos \left( z/L \right) \right],\)

\(w = \overline{V} \left[ \sin \left( y/L \right) + \cos \left( x/L \right) \right].\)

The Reynolds number \(Re = \rho \overline{V} L /\mu\) is fixed equal to \(10\) and \(32\) grid points per side are used to discretise the numerical domain.

config.h

#define _FLOW_TRIPERIODIC_
#define _FLOW_TRIPERIODIC_ABC_
#define _FLOW_INIT_LAMINAR_
#define _SOLVER_FFT3D_
#define _SINGLEPHASE_

parameters.f90

! Total number of grid points in X, Y and Z
integer, parameter :: nxt = 32, nyt = 32, nzt = 32
! Size of the domain in X, Y and Z
real, parameter :: lx = 2.0*acos(-1.), ly = 2.0*acos(-1.), lz = 2.0*acos(-1.)
! Fluid viscosity and density
real, parameter :: vis = 0.1, rho = 1.0
! Reference velocity (bulk velocity or wall velocity)
real, parameter :: refVel = 1.0
! Gravitational acceleration
real, dimension(3), parameter :: gr=(/0.0,0.0,0.0/)

input/input.in

# Simulation initial and final steps
0 100
# Simulation initial time
0.0
# Simulation initial time-step
0.0002
# Output frequency: 0D, 1D, 2D, 3D, restart data
100 100 100 1000000 1000000
# Simulation restart condition for the multiphase part
.false.
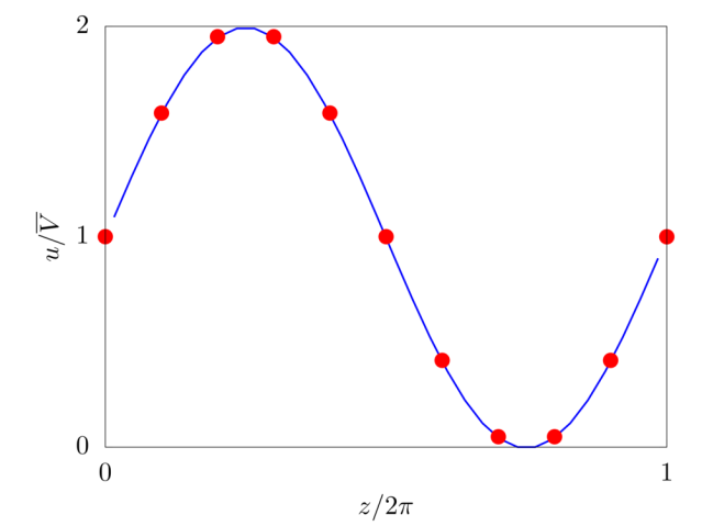
Plot of the velocity profile
x-component of the velocity at y=0. The line and symbols denote the numerical results and the analytical solution.
x-component of the velocity at y=0. The line and symbols denote the numerical results and the analytical solution.

Taylor-Green Vortex

We consider the time evolution of a Taylor-Green vortex in a three-periodic domain of size \(2\pi L\). The velocity field is initialized as

\(u = U \sin \left( x/L \right) \cos \left( y/L \right) \cos \left( z/L \right),\)

\(v = -U \cos \left( x/L \right) \sin \left( y/L \right) \cos \left( z/L \right),\)

\(w=0.\)

The Reynolds number \(Re = \rho U L /\mu\) is fixed equal to \(1600\) and \(512\) grid points per side are used to discretise the numerical domain.

config.h

#define _FLOW_TRIPERIODIC_
#define _FLOW_TRIPERIODIC_TGV_
#define _FLOW_INIT_LAMINAR_
#define _SOLVER_FFT3D_
#define _SINGLEPHASE_

parameters.f90

! Total number of grid points in X, Y and Z
integer, parameter :: nxt = 512, nyt = 512, nzt = 512
! Size of the domain in X, Y and Z
real, parameter :: lx = 2.0*acos(-1.), ly = 2.0*acos(-1.), lz = 2.0*acos(-1.)
! Fluid viscosity and density
real, parameter :: vis = 1.0/1600.0, rho = 1.0
! Reference velocity (bulk velocity or wall velocity)
real, parameter :: refVel = 1.0
! Gravitational acceleration
real, dimension(3), parameter :: gr=(/0.0,0.0,0.0/)

input/input.in

# Simulation initial and final steps
0 9999999
# Simulation initial time
0.0
# Simulation initial time-step
0.0002
# Output frequency: 0D, 1D, 2D, 3D, restart data
100 1000000 1000000 1000000 10000
# Simulation restart condition for the multiphase part
.false.
Visualization of the enstrophy
Time evolution of the enstrophy in a cut plane of the domain.
Time evolution of the enstrophy in a cut plane of the domain.
Plot of the time history of the dissipation
Time history of the mean viscous dissipation. The line denotes the numerical results and the symbols those from Ref. [3].
Time history of the mean viscous dissipation. The line denotes the numerical results and the symbols those from Ref. [3].

Homogeneous Isotropic Turbulence

We consider an homogeneous isotropic turbulent flow in a three-periodic domain of size \(2\pi L\). The flow is sustained by a random forcing in Fourier space [4] on wave numbers within a shell of radius \(k=2\). The Taylor microscale Reynolds number \(Re = \rho u' \lambda /\mu\) is varied from \(100\) to \(400\), and \(64\)\(128\)\(256\)\(512\) and \(1024\) grid points per side are used to discretise the numerical domain.

config.h

#define _FLOW_TRIPERIODIC_
#define _FLOW_TRIPERIODIC_ISO_
#define _FLOW_INIT_LAMINAR_
#define _SOLVER_FFT3D_
#define _SINGLEPHASE_

parameters.f90

! Total number of grid points in X, Y and Z
integer, parameter :: nxt = 1024, nyt = 1024, nzt = 1024
! Size of the domain in X, Y and Z
real, parameter :: lx = 2.0*acos(-1.), ly = 2.0*acos(-1.), lz = 2.0*acos(-1.)
! Fluid viscosity and density
real, parameter :: vis = 1.0/400.0, rho = 1.0
! Reference velocity (bulk velocity or wall velocity)
real, parameter :: refVel = 1.0
! Gravitational acceleration
real, dimension(3), parameter :: gr=(/0.0,0.0,0.0/)

input/input.in

# Simulation initial and final steps
0 9999999
# Simulation initial time
0.0
# Simulation initial time-step
0.00001
# Output frequency: 0D, 1D, 2D, 3D, restart data
100 1000000 1000000 1000000 10000
# Simulation restart condition for the multiphase part
.false.
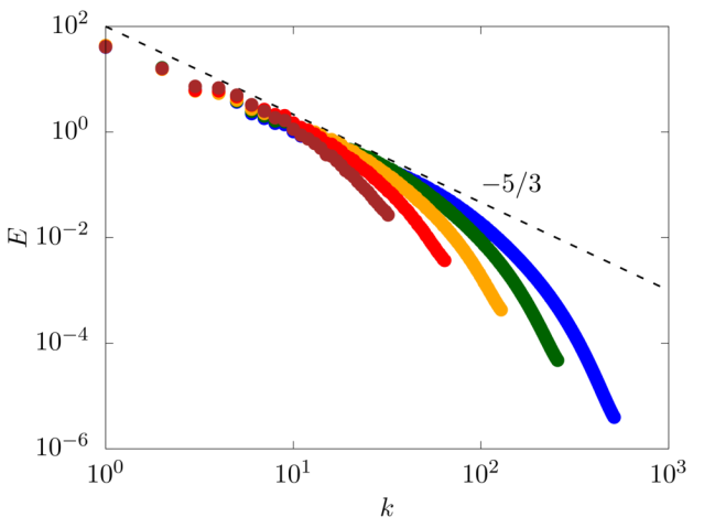
Plot of the energy spectra
Energy spectra for increasing Reynolds numbers.
Energy spectra for increasing Reynolds numbers.

References:

[1] D. S. Henningson and J. Kim. On turbulent spots in plane poiseuille flow. Journal of Fluid Mechanics, 228:183–205, 1991.

[2] J. Kim, P. Moin, and R. Moser. Turbulence statistics in fully developed channel flow at low Reynolds number. Journal of Fluid Mechanics, 177:133–166, 1987.

[3] W. M. Van Rees, A. Leonard, D. I. Pullin, and P. Koumoutsakos. A comparison of vortex and pseudo- spectral methods for the simulation of periodic vortical flows at high reynolds numbers. Journal of Computational Physics, 230(8):2794–2805, 2011.

[4] V. Eswaran and S. B. Pope. An examination of forcing in direct numerical simulations of turbulence. Computers & Fluids, 16(3):257–278, 1988.

VOF

Buoyancy-driven flow

 
Sketch of the flow
Sketch of the computational domain and of the Cartesian coordinate system.
Sketch of the computational domain and of the Cartesian coordinate system.

We consider a 2D droplet of radius \(R\) rising in a fluid with different density and viscosity. The droplet has viscosity \(\mu_1\) and density and \(\rho_1\), while the surrounding fluid has viscosity \(\mu_2\) and density \(\rho_2\), providing a viscosity and density ratio equal to \(k_\mu = 10\) and \(k_\rho = 10\). The two fluids are separted by an interface with interfacial surface tension \(\sigma\). The domain is rectangular with size \(4 R \times 8 R\), no-slip boundary conditions are applied on the horizontal walls and free-slip boundary conditions on the sides. The droplet is initially round and placed at the centerline of the channel at a distance of \(2R\) from the bottom wall. The non-dimensional parameters governing the flow are the Reynolds number \(Re = \rho_1 U_g 2 R / \mu_1\) equal to \(35\), the Eotvos number \(Eo = \rho_1 U_g^2 2R / \sigma\) equal to \(10\), and the Capillary number \(Ca = \mu_1 U_g / \sigma\) equal to \(0.2875\), where \(U_g = \sqrt{g2R}\) being \(g\) the gravitational acceleration.

config.h

#define _FLOW_COUETTE_
#define _SOLVER_FFT2D_
#define _MULTIPHASE_
#define _MULTIPHASE_VOF_
#define _MULTIPHASE_VOF_DROPLETS_
#define _MULTIPHASE_VISCOSITY_VARIABLE_
#define _MULTIPHASE_DENSITY_VARIABLE_
#define _MULTIPHASE_VOF_2D_
#define _MULTIPHASE_VOF_QUADRATIC_

param.f90

!Total number of grid points in X, Y and Z
integer, parameter :: nxt = 4, nyt = 128, nzt = 256
!Size of the domain in X, Y and Z
real, parameter :: lx = 4.0*1.0/128.0, ly = 1.0, lz = 2.0
!Fluid viscosity and density
real, parameter :: vis = 10.0, rho = 1000.0
!Reference velocity (bulk velocity or wall velocity)
real, parameter :: refVel = 0.0
!Gravitational acceleration
real, dimension(3), parameter :: gr=(/0.0,0.0,-0.98/)
!Output frequency
integer,parameter :: iout0d = 100, iout1d = 10000, iout2d = 10000, iout3d = 10000, ioutfld = 10000
!Number of droplets
integer, parameter :: vofN = 1
!Interfacial surface tension
real, parameter :: vofSigma = 24.5
!Viscosity of the disphersed phase (phi=1)
real, parameter :: vofVis1 = 1.0
!Viscosity of the carrier phase (phi=0)
real, parameter :: vofVis2 = vis
!Density of the disphersed phase (phi=1)
real, parameter :: vofRho1 = 100.0
!Density of the carrier phase (phi=0)
real, parameter :: vofRho2 = rho

main.f90

! Simulation initial step
iStart = 0
! Simulation final step
iEnd = 9999999
! Choose the timestep
dt = 0.00001

initDropletPosition.dat

0.5 0.5 0.25
Visualization of the droplet
Time evolution of the droplet shape (black line) and vorticity (color contour).
Time evolution of the droplet shape (black line) and vorticity (color contour).
 
 
Plot of the time history of the position and velocity of the droplet
Center of mass position and rising speed of a 2D droplet in a Newtonian fluid. The line denotes the numerical results and the symbols those from Ref. [1].
Center of mass position and rising speed of a 2D droplet in a Newtonian fluid. The line denotes the numerical results and the symbols those from Ref. [1].

Droplet deformation in a shear flow

 
Sketch of the flow
Sketch of the computational domain and of the Cartesian coordinate system.
Sketch of the computational domain and of the Cartesian coordinate system.

We consider a 3D spherical drop of radius \(R\) located at the center of a computational domain of size \(8R \times 16R \times 16R\), discretised with a resolution of \(20\) grid points per drop diameter. The top and bottom walls move with opposite velocity \(\pm V_w\), providing a shear rate \(\dot{\gamma} = 2 V_w/16R\), while periodic boundary conditions are imposed in the remaining directions. The same density and viscosity are specified for the spherical drop and the surrounding fluid, the Reynolds number \(Re = \rho \dot{\gamma} R^2/\mu\) is fixed to \(0.1\), and six capillary numbers are studied: \(0.05\), \(0.10\), \(0.15\), \(0.20\), \(0.25\) and \(0.30\).

config.h

#define _FLOW_COUETTE_
#define _SOLVER_FFT2D_
#define _MULTIPHASE_
#define _MULTIPHASE_VOF_
#define _MULTIPHASE_VOF_DROPLETS_
#define _MULTIPHASE_VISCOSITY_UNIFORM_
#define _MULTIPHASE_DENSITY_UNIFORM_
#define _MULTIPHASE_VOF_3D_
#define _MULTIPHASE_VOF_QUADRATIC_

param.f90

!Total number of grid points in X, Y and Z
integer, parameter :: nxt = 80, nyt = 160, nzt = 160
!Size of the domain in X, Y and Z
real, parameter :: lx = 4.0, ly = 8.0, lz = 8.0
!Fluid viscosity and density
real, parameter :: vis = 0.5**2/0.1, rho = 1.0
!Reference velocity (bulk velocity or wall velocity)
real, parameter :: refVel = 4.0
!Gravitational acceleration
real, dimension(3), parameter :: gr=(/0.0,0.0,-0.0/)
!Output frequency
integer,parameter :: iout0d = 100, iout1d = 100000, iout2d = 20000, iout3d = 100000, ioutfld = 100000
!Number of droplets
integer, parameter :: vofN = 1
!Interfacial surface tension
real, parameter :: vofSigma = vis*0.5/0.05

main.f90

! Simulation initial step
iStart = 0
! Simulation final step
iEnd = 9999999
! Choose the timestep
dt = 0.0001/2.0

initDropletPosition.dat

2.0 4.0 4.0 0.5
Visualization of the dropletation
The deformed interface for increasing capillary numbers.
The deformed interface for increasing capillary numbers.

 

Plot of the Taylor parameter
Taylor deformation parameter versus the capillary number. The blue symbols are the present numerical results, the red ones those by Ref. [2] and the solid line the theoretical analysis by Taylor Ref [3] on the assumptions of small deformation and Stokes flow.
Taylor deformation parameter versus the capillary number. The blue symbols are the present numerical results, the red ones those by Ref. [2] and the solid line the theoretical analysis by Taylor Ref [3] on the assumptions of small deformation and Stokes flow.

References:

[1] S. R. Hysing, S. Turek, D. Kuzmin, N. Parolini, E. Burman, S. Ganesan, and L. Tobiska. Quantitative benchmark computations of two-dimensional bubble dynamics. International Journal for Numerical Methods in Fluids, 60(11):1259-1288, 2009.

[2] S. Ii, K. Sugiyama, S. Takeuchi, S. Takagi, Y. Matsumoto, and F. Xiao. An interface capturing method with a continuous function: the THINC method with multi-dimensional reconstruction. Journal of Computational Physics, 231(5):2328–2358, 2012.

[3] G. I. Taylor. The formation of emulsions in definable fields of flow. Proceedings of the Royal Society of London A: Mathematical, Physical and Engineering Sciences, 146(858):501–523, 1934.

IBM - Rigid particle

Uniform flow around a cylinder

Sketch of the flow
Sketch of the computational domain and of the Cartesian coordinate system.
Sketch of the computational domain and of the Cartesian coordinate system.
 

We consider a 2D rigid cylinder of radius R located in a computational domain of size \(15R \times 15R\), discretised with a resolution of \(68\) grid points per particle diameter. The incoming flow is uniform with velocity \(V_{in}\), providing a Reynolds number \(Re = D V_{in}/\nu\) of \(100\)\(150\) and \(200\).

config.h

#define _FLOW_COUETTE_
#define _FLOW_INOUT_
#define _FLOW_INOUT_UNBOUND_
#define _SOLVER_INOUT_
#define _MULTIPHASE_
#define _MULTIPHASE_IBM_
#define _MULTIPHASE_IBM_2D_

param.f90

! Total number of grid points in X, Y and Z
integer, parameter :: nxt = 4, nyt = 2048, nzt = 2048
! Size of the domain in X, Y and Z
real, parameter :: lx = 30.0/2048.*4., ly = 30.0, lz = 30.0
! Fluid viscosity and density
real, parameter :: vis = 1.0/200.0
real, parameter :: rho = 1.0
! Reference velocity (bulk velocity or wall velocity)
real, parameter :: refVel = 1.0
!Gravitational acceleration
real, dimension(3), parameter :: gr=(/0.0,0.0,-0.0/)
! Number of particles
integer, parameter :: ibmN = 1
! Particle radius and density
real, parameter :: ibmR = 0.5, ibmRho = 1.0, ibmRhoF = rho

input/input.in

# Simulation initial and final step
 1200000     9999999
 # Simulation time
 299.99999999463392
 # Simulation time-step
 2.5000000000000001E-004
 # Output frequency
 400     1000000       40000     1000000      400000
 # Simulation restart condition for the multiphase part
 F

initParticlePosition.dat

7.5    15.0
 
 
Visualization of the flow
Vortex shedding behind the cylinder.
Vortex shedding behind the cylinder.
Plot of the Strouhal number
Strouhal number of a 2D cylinder in a unifrom flow. The line denotes the analytical result [1], the red symbols the numerical results from Ref. [2] and the blue symbols the numerical results. The empty blue symbols are numerical results obtained using the RKPM immersed boundary method.
Strouhal number of a 2D cylinder in a unifrom flow. The line denotes the analytical result [1], the red symbols the numerical results from Ref. [2] and the blue symbols the numerical results. The empty blue symbols are numerical results obtained using the RKPM immersed boundary method.

Lateral migration of a circular cylinder in a shear flow

 
Sketch of the flow
Sketch of the computational domain and of the Cartesian coordinate system.
Sketch of the computational domain and of the Cartesian coordinate system.

We consider a 2D rigid cylinder of radius R located in a computational domain of size \(8R \times 50R\), discretised with a resolution of \(16\) grid points per particle diameter. The top and bottom walls move with opposite velocity \(\pm V_w\), providing a shear rate \(\dot{\gamma} = 2 V_w/8R\), while periodic boundary conditions are imposed in the remaining directions. The particle is neutrally buoyant, and the Reynolds number \(Re = \rho \dot{\gamma} R^2 / \mu\) is fixed equal to \(40\). Two different initial conditions are studied: \(z = 2R\) and \(6R\).

config.h

#define _FLOW_COUETTE_
#define _SOLVER_FFT2D_
#define _MULTIPHASE_
#define _MULTIPHASE_IBM_
#define _MULTIPHASE_IBM_2D_

param.f90

!Total number of grid points in X, Y and Z
integer, parameter :: nxt = 4, nyt = 8*50, nzt = 8*8
!Size of the domain in X, Y and Z
real, parameter :: lx = 4.0/8.0, ly = 50.0, lz = 8.0
!Fluid viscosity and density
real, parameter :: vis = 1.0*8.0/40.0, rho = 1.0
!Reference velocity (bulk velocity or wall velocity)
real, parameter :: refVel = 0.5
!Gravitational acceleration
real, dimension(3), parameter :: gr=(/0.0,0.0,-0.0/)
!Output frequency
integer,parameter :: iout0d = 20, iout1d = 1000000, iout2d = 4000, iout3d = 1000000, ioutfld = 1000000
integer, parameter :: ibmN=1
real, parameter :: ibmR=1.0, ibmRhoF=rho, ibmRho=ibmRhoF, ibmVol=pi*ibmR**2, ibmMas=ibmRho*ibmVol, ibmIne=0.5*ibmMas*ibmR**2

main.f90

!Simulation initial step
iStart = 0
!Simulation final step
iEnd   = 9999999
!Choose the timestep
dt = 0.000001

initParticlePosition.dat

0.5 2.0
Plot of the time history of the position of the particle
Center of mass position of a 2D cylinder in a Couette flow. The line denotes the numerical results and the symbols those from Ref. [3].
Center of mass position of a 2D cylinder in a Couette flow. The line denotes the numerical results and the symbols those from Ref. [3].
 

Lateral migration of a circular cylinder in a pressure driven flow

 
Sketch of the flow
Sketch of the computational domain and of the Cartesian coordinate system.
Sketch of the computational domain and of the Cartesian coordinate system.

We consider a 2D rigid cylinder of radius R located in a computational domain of size \(8R \times 8R\), discretised with a resolution of \(32\) grid points per particle diameter. The flow is driven by an imposed pressure gradient, such that the resulting Reynolds number \(Re = \rho V_b 8R/\mu\) is equal to \(12.78\) and \(96.74\). The particle is neutrally buoyant and initially located at \(3.2R\) from the bottom wall.

config.h

#define _FLOW_CHANNEL_
#define _FLOW_CHANNEL_CPG_
#define _SOLVER_FFT2D_
#define _MULTIPHASE_
#define _MULTIPHASE_IBM_
#define _MULTIPHASE_IBM_2D_

param.f90

!Total number of grid points in X, Y and Z
integer, parameter :: nxt = 4, nyt = 256, nzt = 256
!Size of the domain in X, Y and Z
real, parameter :: lx = 1.0/128.0*4.0/2.0, ly = 1.0, lz = 1.0
!Fluid viscosity and density
real, parameter :: vis = 4.283E-04, rho = 1.0
!Reference velocity (bulk velocity or wall velocity)
real, parameter :: refVel = 0.0
!Imposed pressure gradient
real, parameter :: gradP = 2.337E-04
!Gravitational acceleration
real, dimension(3), parameter :: gr=(/0.0,0.0,-0.0/)
!Output frequency
integer,parameter :: iout0d = 20, iout1d = 1000000, iout2d = 4000, iout3d = 1000000, ioutfld = 1000000
integer, parameter :: ibmN=1
real, parameter :: ibmR=0.125, ibmRhoF=rho, ibmRho=ibmRhoF, ibmVol=pi*ibmR**2, ibmMas=ibmRho*ibmVol, ibmIne=0.5*ibmMas*ibmR**2

main.f90

!Simulation initial step
iStart = 0
!Simulation final step
iEnd   = 9999999
!Choose the timestep
dt = 0.001

initParticlePosition.dat

0.5 0.4
 
Plot of the time history of the position of the particle
The particle trajectory in a pressure-driven flow at two different Reynolds numbers. The line denotes the numerical results and the symbols those from Ref. [4].
The particle trajectory in a pressure-driven flow at two different Reynolds numbers. The line denotes the numerical results and the symbols those from Ref. [4].

Sedimentation of a spherical particle

 
Sketch of the flow
Sketch of the computational domain and of the Cartesian coordinate system.
Sketch of the computational domain and of the Cartesian coordinate system.

We consider a rectangular domain filled with a liquid with density and viscosity equal to \(960 kg~m^{−3}\) and \(0.058 Pa~s\). The domain size is \(0.1 m \times 0.1m \times 0.16m\) in the \(x\)\(y\) and \(z\) directions, where \(x\) and \(y\) are the two horizontal directions, while \(z\) is the vertical direction parallel to the gravitational acceleration \(g = 9.81 m~s^{-2}\). A particle of diameter \(0.015m\) and density \(1120 kg~m^{−3}\) is initially positioned at \(\left(0.05 m, 0.05 m, 0.1275 m \right)\).

config.h

#define _FLOW_CHANNEL_
#define _FLOW_CHANNEL_CPG_
#define _SOLVER_FFT2D_
#define _MULTIPHASE_
#define _MULTIPHASE_IBM_
#define _MULTIPHASE_IBM_3D_

param.f90

!Total number of grid points in X, Y and Z
integer, parameter :: nxt = 192, nyt = 192, nzt = 304
!Size of the domain in X, Y and Z
real, parameter :: lx = 0.1, ly = 0.1, lz = 0.1/192.0*304.0
!Fluid viscosity and density
real, parameter :: vis = 0.058, rho = 960.0
!Reference velocity (bulk velocity or wall velocity)
real, parameter :: refVel = 0.0
!Imposed pressure gradient
real, parameter :: gradP = 0.0
!Gravitational acceleration
real, dimension(3), parameter :: gr=(/0.0,0.0,-9.8/)
!Output frequency
integer,parameter :: iout0d = 20, iout1d = 1000000, iout2d = 1000000, iout3d = 1000000, ioutfld = 1000000
integer, parameter :: ibmN=1
real, parameter :: ibmR = 0.015/2.0, ibmRhoF = rho, ibmRho = 1120.0

main.f90

!Simulation initial step
iStart = 0
!Simulation final step
iEnd   = 9999999
!Choose the timestep
dt = 0.0001

initParticlePosition.dat

0.05    0.05    0.1275
 
Plot of the time history of the velocity of the particle
The sedimentation velocity of a spherical particle in a closed container. The line denotes the numerical results and the symbols those from Ref. [5].
The sedimentation velocity of a spherical particle in a closed container. The line denotes the numerical results and the symbols those from Ref. [5].

References:

[1] C. H. K. Williamson. Defining a universal and continuous Strouhal-Reynolds number relationship for the laminar vortex shedding of a circular cylinder. Physics of Fluids, 31(10):2742–2744, 1988.

[2] E. Guilmineau and P. Queutey. A numerical simulation of vortex shedding from an oscillating circular cylinder. Journal of Fluids and Structures, 16(6):773–794, 2002.

[3] J. Feng, H. H. Hu, and D. D. Joseph. Direct simulation of initial value problems for the motion of solid bodies in a newtonian fluid. part 2. couette and poiseuille flows. Journal of Fluid Mechanics, 277:271–301, 1994.

[4] T. W. Pan and R. Glowinski. Direct simulation of the motion of neutrally buoyant circular cylinders in plane poiseuille flow. Journal of Computational Physics, 181(1):260–279, 2002.

[5] A. Ten Cate, C. H. Nieuwstad, J. J. Derksen, and H. E. A. Van den Akker. Particle imaging velocimetry experiments and lattice-boltzmann simulations on a single sphere settling under gravity. Physics of Fluids, 14(11):4012–4025, 2002.

IBM - Flexible fiber

Free vibration of unsupported and cantilevered fibers

In the absence of any load, we evaulate the free vibration of a fiber. The filament length \(c\), flexibility \(\gamma\) and linear density difference \(\Delta \widetilde{\rho}\) are varied and the resulting frequency \(f\) of the free oscillations measured. The filament is discretised with \(100\) Lagrangian points.

Analytical solution - free: \(f = \frac{22.3733}{2 \pi c^2} \sqrt{\frac{\gamma}{\Delta \widetilde{\rho}}}\)

Analytical solution - clamped: \(f = \frac{3.5161}{2 \pi c^2} \sqrt{\frac{\gamma}{\Delta \widetilde{\rho}}}\)

config.h

#define _FLOW_CHANNEL_
#define _FLOW_FIXED_
#define _MULTIPHASE_
#define _MULTIPHASE_FIL_
#define _MULTIPHASE_FIL_FREE_
#define _MULTIPHASE_FIL_FIXD_

param.f90

! Gravitational acceleration
real, dimension(3), parameter :: gr=(/0.0,0.0,0.0/)
! Number of filaments
integer, parameter :: filN=1
! Number of Lagrangian points per filament
integer, parameter :: filNL=100
! Length of the filaments
real, parameter :: filL = 1.0
! Filament linear density difference and flexibility
real, parameter :: filDRhoL = 1.0, filGamma=0.01

input/input.in

# Simulation initial and final step
0     200000
# Simulation time
0.0
# Simulation time-step
1.0000000000000001E-004
# Output frequency
1     100000       100     1000000      1000000
# Simulation restart condition for the multiphase part
F
 
Plot of the frequency of the fiber
Frequency of oscillations of a fiber in void. The solid and dashed lines denote the theoretical results for a free and clamped fiber, while the symbols the numerical results.
Frequency of oscillations of a fiber in void. The solid and dashed lines denote the theoretical results for a free and clamped fiber, while the symbols the numerical results.

A hanging filament under gravity

 
Sketch of the flow
Sketch of the problem and of the Cartesian coordinate system.
Sketch of the problem and of the Cartesian coordinate system.

We consider the oscillations of a hanging filament under gravity. A filament of length \(c=1m\), linear density difference \(\Delta \widetilde{\rho}=1 kg/m\) and flexibility \(\gamma=0.01 kg~m^3 / s^2\) is initially held stationary with an angle of \(0.1 \pi\) from the vertical and then, after being released, starts swinging due to the gravity force \(g=10m/s^2\). The filament is discretised with \(100\) Lagrangian points.

config.h

#define _FLOW_CHANNEL_
#define _FLOW_FIXED_
#define _MULTIPHASE_
#define _MULTIPHASE_FIL_
#define _MULTIPHASE_FIL_HING_
#define _MULTIPHASE_FIL_FIXD_

param.f90

! Gravitational acceleration
real, dimension(3), parameter :: gr=(/0.0,10.0,0.0/)
! Number of filaments
integer, parameter :: filN=1
! Number of Lagrangian points per filament
integer, parameter :: filNL=100
! Length of the filaments
real, parameter :: filL = 1.0
! Filament linear density difference and flexibility
real, parameter :: filDRhoL = 1.0, filGamma=0.01

input/input.in

# Simulation initial and final step
0     200000
# Simulation time
0.0
# Simulation time-step
1.0000000000000001E-004
# Output frequency
1     100000       100     1000000      1000000
# Simulation restart condition for the multiphase part
F
 
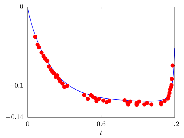
Plot of the time history of the position of the fiber's tip
Time evolution of the y-coordinate of the free-end of a filament due to gravity. The line denotes the numerical results and the symbols those from Ref. [1].
Time evolution of the y-coordinate of the free-end of a filament due to gravity. The line denotes the numerical results and the symbols those from Ref. [1].

A hanging filament in a uniform flow

Sketch of the flow
Sketch of the problem and of the Cartesian coordinate system.
Sketch of the problem and of the Cartesian coordinate system.
 

We consider the oscillations of a hanging filament in a uniform flow with velocity \(V\). A filament of length \(c=1m\), linear density difference \(\Delta \widetilde{\rho}=1.5 kg/m\) and flexibility \(\gamma=0.0015 kg~m^3 / s^2\) is initially held stationary with an angle of \(0.1 \pi\) from the vertical and then, after being released, starts swinging due to the combined effect of the viscous fluid flow (\(\nu=0.005m^2/s\)) and gravity force (\(g=0.5m/s^2\)). The filament is discretised with \(65\) Lagrangian points.

config.h

#define _FLOW_INOUT_
#define _FLOW_INOUT_UNBOUND_
#define _SOLVER_INOUT_
#define _MULTIPHASE_
#define _MULTIPHASE_IBML_
#define _MULTIPHASE_IBML_GLDS_
#define _MULTIPHASE_IBML_GLDS_2D_
#define _MULTIPHASE_IBML_XXXX_READ_
#define _MULTIPHASE_IBML_XXXX_FIL_
#define _MULTIPHASE_IBML_XXXX_FIL_HING_

param.f90

! Fluid viscosity and density
real, parameter :: vis = 1.0/200.0
real, parameter :: rho = 1.0
! Reference velocity (bulk velocity or wall velocity)
real, parameter :: refVel = 1.0
! Gravitational acceleration
real, dimension(3), parameter :: gr=(/0.0,0.5,0.0/)
! Number of objects
integer, parameter :: ibmlN=1
! Number of Lagrangian points per object
integer, parameter :: ibmlNL=65
! Linear dimension of the object
real, parameter :: ibmlL = 1.0
! Moving or not object
logical, parameter ::  ibmlMoving = .TRUE.
! Filament linear density difference and flexibility
real, parameter :: filDRhoL = 1.5, filGamma=1e-3*filDRhoL

input/input.in

# Simulation initial and final step
0       100000
# Simulation time
0.0
# Simulation time-step
5.0E-004
# Output frequency: 0D, 1D, 2D, 3D, restart data
100       10000        100000     1000000      2000000
# Simulation restart condition for the multiphase part
F
 
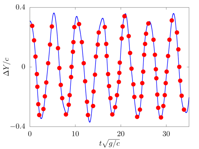
Plot of the time history of the position of the fiber's tip
Time evolution of the y-coordinate of the free-end of a filament due to a uniform flow. The line denotes the numerical results and the symbols those from Ref. [1]. The dashed line denotes the numerical results obtained using the RKPM immersed boundary method.
Time evolution of the y-coordinate of the free-end of a filament due to a uniform flow. The line denotes the numerical results and the symbols those from Ref. [1]. The dashed line denotes the numerical results obtained using the RKPM immersed boundary method.

References:

[1] W. X. Huang, S. J. Shin, and H. J. Sung. Simulation of flexible filaments in a uniform flow by the immersed boundary method. Journal of Computational Physics, 226(2):2206–2228, 2007.

Non-Newtonian fluid

Sketch of the flow
Sketch of the computational domain and of the Cartesian coordinate system.
Sketch of the computational domain and of the Cartesian coordinate system.
 

We consider the pressure-driven flow of a viscous fluid in a channel, i.e., a plane Poiseuille flow. \(x\)\(y\), and \(z\) denote the spanwise, streamwise, and wall-normal coordinates, while \(u\)\(v\), and \(w\) the corresponding components of the velocity vector field. The lower and upper impermeable walls are located at \(z=-h\) and \(z=h\), respectively, and the flow is driven by a uniform pressure gradient in the streamwise direction \(P_y\).  The pressure gradient is such that with a Newtonian fluid the centerline velocity \(V_c = P_y h^2/2 \mu\) is equal to  \(1\)\(32\) grid points are used to discretise the domain in the wall-normal direction. Different non-Newtonian fluids are considered.

Power-law fluid

We consider shear-thinning and thickening fluids modeled as simple power-law fluids with local viscosity \(\mu_l = k \dot{\gamma}^{n-1}\), with power index \(n=0.75\) and \(1.75\), respectively, and fluid consistency index \(k\) such that \(\mu_l \left( \dot{\gamma}_0 \right)= \mu\), being \(\dot{\gamma}_0\) the mean shear rate in the channel for a Newtonian fluid, i.e. \(P_y/2 \mu h\).

Analytical solution: \(v \left( z \right) = \frac{n}{n+1} \left( \frac{P_y}{k}\right)^{\frac{1}{n}} \left[ h^\frac{n+1}{n} - \left(z-h\right)^\frac{n+1}{n} \right]\).

config.h

#define _FLOW_CHANNEL_
#define _FLOW_CHANNEL_CPG_
#define _FLOW_CHANNEL_LAMINAR_
#define _SOLVER_FFT2D_
#define _MULTIPHASE_
#define _MULTIPHASE_NNF_
#define _MULTIPHASE_VISCOSITY_VARIABLE_
#define _MULTIPHASE_DENSITY_UNIFORM_
#define _MULTIPHASE_NNF_POW_
#define _MULTIPHASE_NNF_POW_C_

param.f90

! Total number of grid points in X, Y and Z
integer, parameter :: nxt = 4, nyt = 4, nzt = 32
! Size of the domain in X, Y and Z
real, parameter :: lx = 0.25, ly = 0.25, lz = 2.0
! Fluid viscosity and density
real, parameter :: vis = 0.01, rho = 1.0
! Imposed pressure gradient
real, parameter :: gradP = 0.02
! Reference velocity (bulk velocity or wall velocity)
real, parameter :: refVel = gradP/(3.0*vis)
! Gravitational acceleration
real, dimension(3), parameter :: gr=(/0.0,0.0,0.0/)
! Output frequency
integer,parameter :: iout0d = 100000, iout1d = 100000, iout2d = 10000000, iout3d = 10000000, ioutfld = 10000000
! Power-law index
real, parameter :: nn_n = 1.75 !THICK: 1.75 - THIN: 0.75
! Fluid consistency index
real, parameter :: nn_k=vis*(3.0*refVel/lz)**(1.0-nn_n)

main.f90

! Simulation initial step
iStart = 0
! Simulation final step
iEnd = 1000000
! Choose the timestep
dt = 0.0002
 
Plot of the velocity profile
Streamwise velocity. The blue solid lines denote the numerical results and the red symbols the analytical solution.
Streamwise velocity. The blue solid lines denote the numerical results and the red symbols the analytical solution.

Oldroyd-B fluid

We consider an Oldroyd-B fluid [1] with relaxation time \(\lambda = 10\) and polymeric viscossity \(\mu_p=\mu/4\).

Analytical solution: \(v \left( z \right) = 2 P_y h^2/ \left( \mu+\mu_p \right) \left( z/2h \right)\left[ 1- \left( z/2h \right) \right]\).

config.h

#define _FLOW_CHANNEL_
#define _FLOW_CHANNEL_CPG_
#define _FLOW_CHANNEL_LAMINAR_
#define _SOLVER_FFT2D_
#define _MULTIPHASE_
#define _MULTIPHASE_NNF_
#define _MULTIPHASE_VISCOSITY_UNIFORM_
#define _MULTIPHASE_DENSITY_UNIFORM_
#define _MULTIPHASE_NNF_OLB_

param.f90

! Total number of grid points in X, Y and Z
integer, parameter :: nxt = 4, nyt = 4, nzt = 32
! Size of the domain in X, Y and Z
real, parameter :: lx = 0.25, ly = 0.25, lz = 2.0
! Fluid viscosity and density
real, parameter :: vis = 0.01, rho = 1.0
! Imposed pressure gradient
real, parameter :: gradP = 0.02
! Reference velocity (bulk velocity or wall velocity)
real, parameter :: refVel = gradP/(3.0*vis)
! Gravitational acceleration
real, dimension(3), parameter :: gr=(/0.0,0.0,0.0/)
! Output frequency
integer,parameter :: iout0d = 100000, iout1d = 100000, iout2d = 10000000, iout3d = 10000000, ioutfld = 10000000
! Polymeric viscosity and relaxation time
real, parameter :: nnVis=vis/4.0, nnLambda=10.0

main.f90

! Simulation initial step
iStart = 0
! Simulation final step
iEnd = 2000000
! Choose the timestep
dt = 0.0002
 
Plot of the velocity profile
Streamwise velocity. The blue solid line denotes the numerical results and the red symbols the analytical solution. The blue symbols are used for the numerical results obtained with the log-conformation tensor.
Streamwise velocity. The blue solid line denotes the numerical results and the red symbols the analytical solution. The blue symbols are used for the numerical results obtained with the log-conformation tensor.

FENE-P fluid

We consider a FENE-P fluid [2] with relaxation time \(\lambda=10\), polymeric viscosity \(\mu_p=\mu/4\) and maximum dumbbell extension \(L=6\).

Analytical solution [3]: \(u= 2 P_y h^2/\mu \left( z/2h \right)\left[ 1- \left( z/2h \right) \right] + 3/(8 C \mu) (A_+^{1/3} B_- - C_+^{1/3} D_- + A_-^{1/3} B_+ - C_-^{1/3} D_+)\),

where

\(A_\pm = Bh \pm \sqrt{B^2h^2 + A^3}\),

\(B_\pm = 3Bh \pm \sqrt{B^2h^2 + A^3}\),

\(C_\pm = B \left( z-1\right) \pm \sqrt{B^2\left( z-1\right)^2 + A^3}\),

\(D_\pm = 3 B \left( z-1\right) \pm \sqrt{B^2 \left( z-1\right)^2 + A^3}\),

with

\(A=\left[a L^2 \mu_p^2+3aL^2 \mu_p^2/\left( L^2-3 \right) + L^2 \mu_p^2 a^2/\mu\right]/6 \lambda^2\)\(B=\left( L^2 \mu_p^2 P_y a^2 \right)/4\mu \lambda^2\) and \(a=1/\left(1-3/L^2\right)\).

config.h

#define _FLOW_CHANNEL_
#define _FLOW_CHANNEL_CPG_
#define _FLOW_CHANNEL_LAMINAR_
#define _SOLVER_FFT2D_
#define _MULTIPHASE_
#define _MULTIPHASE_NNF_
#define _MULTIPHASE_VISCOSITY_UNIFORM_
#define _MULTIPHASE_DENSITY_UNIFORM_
#define _MULTIPHASE_NNF_FEN_

param.f90

! Total number of grid points in X, Y and Z
integer, parameter :: nxt = 4, nyt = 4, nzt = 32
! Size of the domain in X, Y and Z
real, parameter :: lx = 0.25, ly = 0.25, lz = 2.0
! Fluid viscosity and density
real, parameter :: vis = 0.01, rho = 1.0
! Imposed pressure gradient
real, parameter :: gradP = 0.02
! Reference velocity (bulk velocity or wall velocity)
real, parameter :: refVel = gradP/(3.0*vis)
! Gravitational acceleration
real, dimension(3), parameter :: gr=(/0.0,0.0,0.0/)
! Output frequency
integer,parameter :: iout0d = 100000, iout1d = 100000, iout2d = 10000000, iout3d = 10000000, ioutfld = 10000000
! Polymeric viscosity and relaxation time
real, parameter :: nnVis=vis/4.0, nnLambda=10.0
! FENE-P dumbbell extensibility
real, parameter :: nnL2=6.0**2

main.f90

! Simulation initial step
iStart = 0
! Simulation final step
iEnd = 2000000
! Choose the timestep
dt = 0.0002
 
Plot of the velocity profile
Streamwise velocity. The blue solid line denotes the numerical results and the red symbols the analytical solution. The blue symbols are used for the numerical results obtained with the log-conformation tensor.
Streamwise velocity. The blue solid line denotes the numerical results and the red symbols the analytical solution. The blue symbols are used for the numerical results obtained with the log-conformation tensor.

Elastoviscoplatic fluid

We consider an elastoviscoplastic fluid modelled with the Saramito model [4]. We fix the relaxation time \(\lambda=0.01\), polymeric viscosity \(\mu_p=\mu/4\) and yield stress \(\tau_0 = 0.01\). Due to the low value of \(\lambda\) considered, we compare the result with the purely viscoplastic solution.

Analytical solution: \(v \left( z \right) = P_y/2 \left( \mu + \mu_p \right) \left[ (z-1)^2 - h^2 \right] + \tau_0/ \left( \mu + \mu_p \right) \left[ (z-1) -h \right]\)   if  \(z_0 \le z-1 \lt h\)   else  \(v \left( z \right) = v \left( z_0+1 \right)\).

config.h

#define _FLOW_CHANNEL_
#define _FLOW_CHANNEL_CPG_
#define _FLOW_CHANNEL_LAMINAR_
#define _SOLVER_FFT2D_
#define _MULTIPHASE_
#define _MULTIPHASE_NNF_
#define _MULTIPHASE_VISCOSITY_UNIFORM_
#define _MULTIPHASE_DENSITY_UNIFORM_
#define _MULTIPHASE_NNF_EVP_

param.f90

! Total number of grid points in X, Y and Z
integer, parameter :: nxt = 4, nyt = 4, nzt = 32
! Size of the domain in X, Y and Z
real, parameter :: lx = 0.25, ly = 0.25, lz = 2.0
! Fluid viscosity and density
real, parameter :: vis = 0.01, rho = 1.0
! Imposed pressure gradient
real, parameter :: gradP = 0.02
! Reference velocity (bulk velocity or wall velocity)
real, parameter :: refVel = gradP/(3.0*vis)
! Gravitational acceleration
real, dimension(3), parameter :: gr=(/0.0,0.0,0.0/)
! Output frequency
integer,parameter :: iout0d = 100000, iout1d = 100000, iout2d = 10000000, iout3d = 10000000, ioutfld = 10000000
! Polymeric viscosity and relaxation time
real, parameter :: nnVis=vis/4.0, nnLambda=10.0/1000.0
! Yield stress (tautau0 fluid-like behaviour)
real, parameter :: nnTau0=0.01

main.f90

! Simulation initial step
iStart = 0
! Simulation final step
iEnd = 2000000
! Choose the timestep
dt = 0.0002
 
Plot of the velocity profile
Streamwise velocity. The blue solid line denotes the numerical results and the red symbols the analytical solution. The blue symbols are used for the numerical results obtained with the log-conformation tensor.
Streamwise velocity. The blue solid line denotes the numerical results and the red symbols the analytical solution. The blue symbols are used for the numerical results obtained with the log-conformation tensor.

Steady and periodic shear flow with EVP fluid

 
Sketch of the flow
Sketch of the computational domain and of the Cartesian coordinate system.
Sketch of the computational domain and of the Cartesian coordinate system.

First, we consider a simple constant shear flow, with the shear rate \(\dot{\gamma}_0\): the Weissenberg number is fixed to \(Wi = \lambda \dot{\gamma}_0 = 1\), the Bingham number \(Bi = \tau_0 / \left[ \left( \mu+\mu_p \right) \dot{\gamma}_0 \right] = 1\), and the viscosity ratio \(\beta = \mu / \left( \mu + \mu_p \right) =1/9\).

Next, we consider a time-periodic uniform shear flow, i.e. \(\gamma_0 \sin \left( \omega_0 t \right)\), where \(\gamma_0\) is the strain amplitude and \(\omega_0\) the angular frequency of the oscillations. The Weissenberg number is \(Wi = \lambda \omega_0 = 0.1\) and two Bingham numbers \(Bi = \tau_0/\left[ \left( \mu + \mu_p \right) \gamma_0 \omega_0 \right]\) are considered: \(Bi = 0\) and \(300\). Note that, when \(Bi = 0\), the material behaves like a viscoelastic fluid, and when \(Bi = 300\) as an elastic solid. The viscosity ratio \(\beta = \mu / \left( \mu + \mu_p \right)\) is null in both cases, i.e. \(\mu = 0\).

config.h

#define _FLOW_CHANNEL_
#define _FLOW_FIXED_
#define _SOLVER_FFT2D_
#define _MULTIPHASE_
#define _MULTIPHASE_NNF_
#define _MULTIPHASE_VISCOSITY_UNIFORM_
#define _MULTIPHASE_DENSITY_UNIFORM_
#define _MULTIPHASE_NNF_EVP_

param.f90

! Total number of grid points in X, Y and Z
integer, parameter :: nxt = 4, nyt = 64, nzt = 64
! Size of the domain in X, Y and Z
real, parameter :: lx = 1.0, ly = 1.0, lz = 1.0
! Fluid viscosity and density
real, parameter :: vis = 0.0, rho = 1.0 !Steady: 1.0/9.0, 1.0 - Oscillating: 0.0, 1.0
! Reference velocity (bulk velocity or wall velocity)
real, parameter :: refVel = 0.5
! Gravitational acceleration
real, dimension(3), parameter :: gr=(/0.0,0.0,0.0/)
! Output frequency
integer,parameter :: iout0d = 10, iout1d = 10000000, iout2d = 10000000, iout3d = 10000000, ioutfld = 10000000
! Polymeric viscosity and relaxation time
real, parameter :: nnVis=1.0, nnLambda=0.1 !Steady: 8.0/9.0, 1.0 - Oscillating: 1.0, 0.1
! Yield stress (tautau0 fluid-like behaviour)
real, parameter :: nnTau0=300.0 !Steady: 1.0 - Oscillating: 0.0/300.0

main.f90

! Simulation initial step
iStart = 0
! Simulation final step
iEnd = 1000000
! Choose the timestep
dt = 0.001
 
 
Plot of the time history of the stresses
Non-Newtonian stress tensor components. The blue solid lines denote the numerical results and the red symbols those from Ref. [4].
Non-Newtonian stress tensor components. The blue solid lines denote the numerical results and the red symbols those from Ref. [4].
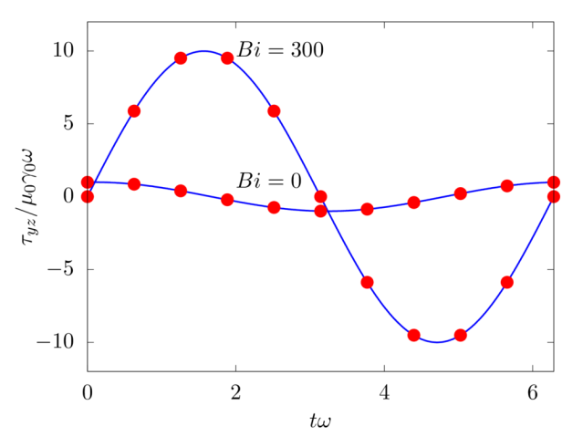
Plot of the time history of the stresses
Non-Newtonian shear stress tensor component. The blue solid lines denote the numerical results and the red symbols those from Ref. [4].
Non-Newtonian shear stress tensor component. The blue solid lines denote the numerical results and the red symbols those from Ref. [4].

References:

[1] J. G. Oldroyd. On the formulation of rheological equations of state. In Proceedings of the Royal Society of London A: Mathematical, Physical and Engineering Sciences, volume 200, pages 523–541. The Royal Society, 1950.

[2] A. Peterlin. Hydrodynamics of macromolecules in a velocity field with longitudinal gradient. Journal of Polymer Science: Polymer Letters, 4(4):287–291, 1966.

[3] D. O. A. Cruz, F. Pinho, and P. J. Oliveira. Analytical solutions for fully developed laminar flow of some viscoelastic liquids with a newtonian solvent contribution. Journal of Non-Newtonian Fluid Mechanics, 132(1-3):28–35, 2005.

[4] P. Saramito. A new constitutive equation for elastoviscoplastic fluid flows. Journal of Non-Newtonian Fluid Mechanics, 145(1):1–14, 2007.

Non-Newtonian multiphase flow

Rotation of a spherical particle in a Non-Newtonian Couette flow

 
Sketch of the flow
Sketch of the computational domain and of the Cartesian coordinate system.
Sketch of the computational domain and of the Cartesian coordinate system.

We consider a spherical particle of radius \(R\) immersed in a Non-Newtonian elastic fluid. The computational domain has size \(4 R \times 8R \times 8R\) and is discretised with \(24\) grid points per particle diameter. The top and bottom walls move with opposite velocity \(\pm V_w\), providing a shear rate \(\dot{\gamma} = 2V_w/8R\), while periodic boundary conditions are imposed in the remaining directions. The particle is neutrally buoyant, and the Reynolds number \(Re = \rho \dot{\gamma} R^2 / \mu\) is fixed equal to \(0.025\). The fluid is modelled with the Oldroyd-B model and the Weissenberg number \(Wi = \lambda \dot{\gamma}\) is varied between \(0\) and \(2\).

config.h

#define _FLOW_COUETTE_
#define _SOLVER_FFT2D_
#define _MULTIPHASE_
#define _MULTIPHASE_NNF_
#define _MULTIPHASE_IBM_
#define _MULTIPHASE_VISCOSITY_UNIFORM_
#define _MULTIPHASE_DENSITY_UNIFORM_
#define _MULTIPHASE_NNF_OLB_
#define _MULTIPHASE_NNF_XXX_LOG_
#define _MULTIPHASE_IBM_3D_

param.f90

!Total number of grid points in X, Y and Z
integer, parameter :: nxt = 24*2, nyt = 24*4, nzt = 24*4
!Size of the domain in X, Y and Z
real, parameter :: lx = 2.0, ly = 4.0, lz = 4.0
!Fluid viscosity and density
real, parameter :: vis = 5.0, rho = 1.0
!Reference velocity (bulk velocity or wall velocity)
real, parameter :: refVel = 1.0
!Gravitational acceleration
real, dimension(3), parameter :: gr=(/0.0,0.0,-0.0/)
!Output frequency
integer,parameter :: iout0d = 500, iout1d = 1000000, iout2d = 1000000, iout3d = 1000000, ioutfld = 1000000
real, parameter :: nnVis=vis, nnLambda=4.0
integer, parameter :: ibmN=1
real, parameter :: ibmR = 0.5, ibmRho = rho, ibmRhoF = rho

main.f90

!Simulation initial step
iStart = 0
!Simulation final step
iEnd   = 9999999
!Choose the timestep
dt = 0.000001*32./24.

initPositionParticle.dat

1.0 2.0 2.0 0.5
 
Plot of the particle rotation
Profiles of the ratio of the particle angular velocity to the applied shear rate as a function of the Weissenberg number. The blue symbols denote the numerical results, the red symbols the experiments from Ref. [1] and the black line the numerical prediction from Ref. [2].
Profiles of the ratio of the particle angular velocity to the applied shear rate as a function of the Weissenberg number. The blue symbols denote the numerical results, the red symbols the experiments from Ref. [1] and the black line the numerical prediction from Ref. [2].

References:

[1] F. Snijkers, G. D’Avino, P. L. Maffettone, F. Greco, M. A. Hulsen, and J. Vermant. Effect of vis- coelasticity on the rotation of a sphere in shear flow. Journal of Non-Newtonian Fluid Mechanics, 166(7-8):363–372, 2011.

[2] N. Goyal and J. J. Derksen. Direct simulations of spherical particles sedimenting in viscoelastic fluids. Journal of Non-Newtonian Fluid Mechanics, 183:1–13, 2012.