Snakes, The Best Bartenders in the Animal Kingdom?

Snake venom is an ever-evolving concoction of toxin proteins, but snakes only use a few recipes to create their preferred cocktail.

A bartender mixes familiar drinks that are sure to please their regular patrons, while creating fresh combinations to improve their craft and entice new clientele. Surprisingly, venomous snakes do the same, but instead of pleasing, their cocktails kill.

A new study from the Ecology and Evolution Unit at the Okinawa Institute of Science and Technology Graduate University (OIST) reveals that snakes constantly modify their venom to produce the most lethal concoctions.

“Snake venom is a cocktail of protein toxins,” Ph.D. student Agneesh Barua said. “Throughout their history snakes have experimented with this cocktail to make recipes that are the most effective against their prey.”

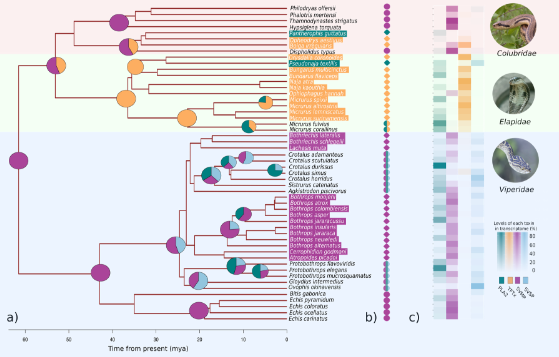
The study, published in Molecular Biology and Evolution on May 20, 2019, uses data from over 50 species of venomous snakes to reconstruct the evolutionary history of snake venom. These snakes, ranging from the Okinawan Habu to the Brazilian Coral Snake, all share a common ancestor dating back 60 million years.

OIST Ph.D. student Agneesh Barua and Prof. Alexander Mikheyev used data from over 50 different snake species to reconstruct the evolutionary history of snake venom.

The researchers searched through literature for previous studies of venom composition. Most of these studies only looked at a handful of different species often belonging to the same family of venomous snakes. By combining data from over 35 different studies, the researchers were able to compile a dataset that comprises a diverse array of species spanning all three families of venomous snakes.

They then used mathematical modeling, based on quantitative genetic principles, to determine how the genes that produce snake venom interacted with each other throughout the course of evolution.

Ultimately, they found the genes producing snake venom toxins are free to evolve independently, meaning the venom can be made up of an unrestricted combination. This allows snakes to constantly improve their cocktails. However, despite this ability to freely evolve, the spectrum of snake venom composition in nature is surprisingly narrow.

“Snakes have discovered only a few formulas that work, and they tend to be widely used by snakes belonging to the same family,” Unit Leader and Prof. Alexander Mikheyev said. “Having this ability to constantly experiment with their venom recipes to produce the most optimal mixture, can help snakes deal with the immunity that arises in their prey, thus giving them a tactical edge in the evolutionary arms race.”

The figure, created by Ph.D. student Agneesh Barua and Prof. Alexander Mikheyev, displays the various types of snakes used to compile data for their latest study published in Molecular Biology and Evolution.

Studies of snake venom evolution are not new. For years scientists have tried to understand how snake venom composition changes and what genetic mechanisms drive this change.

“The major novelty in this study is that it provides a comparative and quantitative perspective that neatly connects many pre-existing theories about venom evolution,” Barua said.

Around 130 thousand deaths occur every year globally from snake bites, along with three times as many amputations. Understanding how venom evolves provides much needed insight into the mechanics of envenomation. This could help scientists predict future changes in venom composition, allowing them to help design more specific, targeted therapies.

For press enquiries:
Press Inquiry Form

Share on: