Figure showing snake venom data
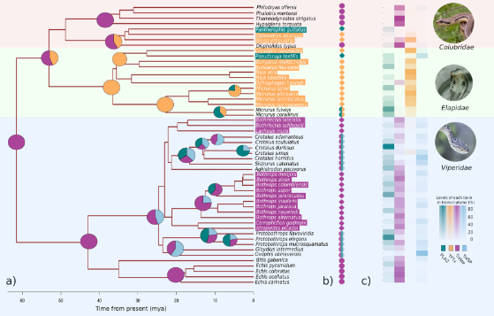
The figure, created by Ph.D. student Agneesh Barua and Prof. Alexander Mikheyev, displays the various types of snakes used to compile data for their latest study published in Molecular Biology and Evolution.
The figure, created by Ph.D. student Agneesh Barua and Prof. Alexander Mikheyev, displays the various types of snakes used to compile data for their latest study published in Molecular Biology and Evolution.
Date:
13 June 2019
Copyright OIST (Okinawa Institute of Science and Technology Graduate University, 沖縄科学技術大学院大学). Creative Commons Attribution 4.0 International License (CC BY 4.0).
Tags
Research