mgu FY2014 Annual Report 3.1 fig1
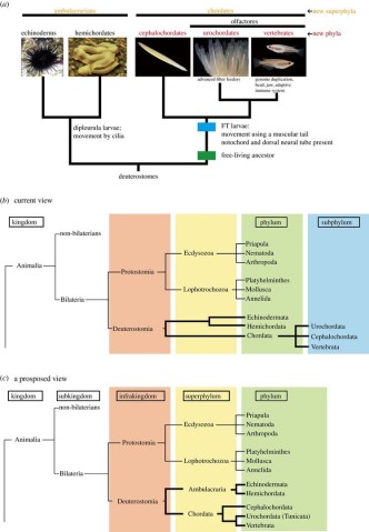
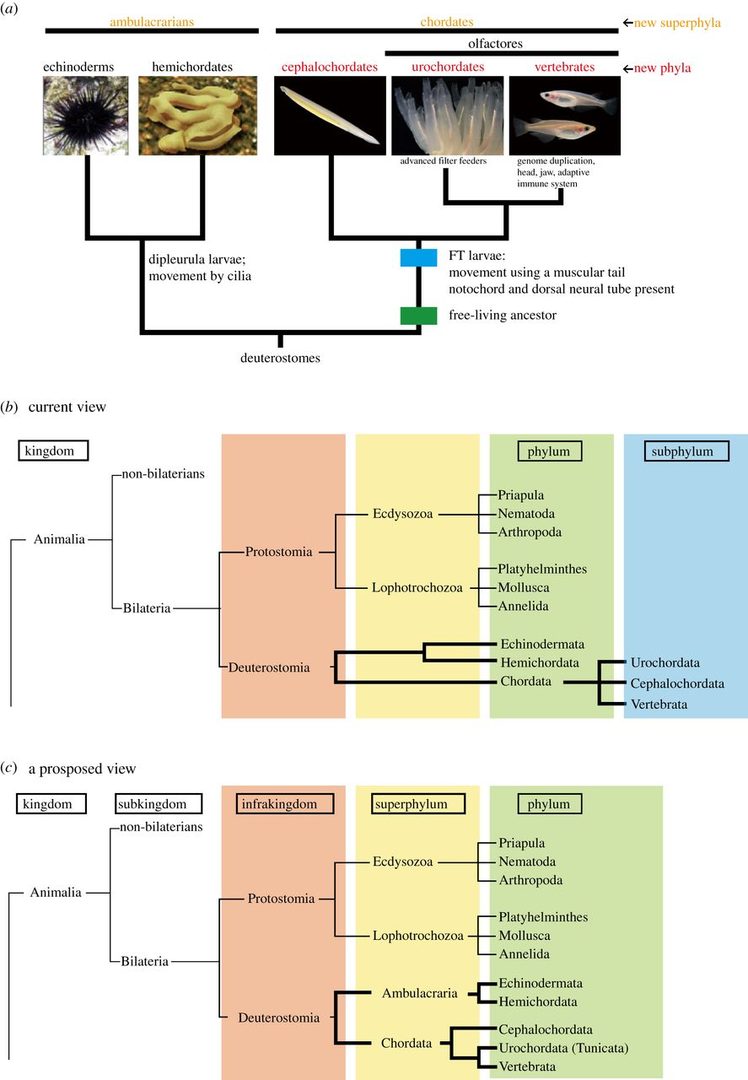
Figure 1. Phylogenic relationships of deuterostomes and evolution of chordates. (a) Schematic representation of deuterostome groups and the evolution of chordates. Representative developmental events associated with the evolution of chordates are included. (b) A traditional and (c) the proposed view of chordate phylogeny with respect to their phylum relationship.
Date:
15 March 2024
Copyright OIST (Okinawa Institute of Science and Technology Graduate University, 沖縄科学技術大学院大学). Creative Commons Attribution 4.0 International License (CC BY 4.0).