遺伝子の由来を推定するウェブツール ORTHOSCOPE を開発

遺伝子の進化の由来を推定し、その機能と起源をわずか数分で明らかにできるウェブツールを、OIST研究者たちが開発しました。

 DNA シークエンシング技術の向上によって、多くの生物種でゲノムデータが解読・公開されています。得られたゲノムデータをモデル生物のものと比較すれば、解読された配列の機能が推定されるので、ゲノム比較は医学などの分野にも大きな貢献が期待されています。しかし、ゲノムデータを確実な方法によって種間で比較するソフトウェアは、これまで開発されていませんでした。この度、沖縄科学技術大学院大学(OIST)の研究者たちは、ゲノムデータを比較して遺伝子の由来を推定するウェブツール ORTHOSCOPE を開発しました。

 ORTHOSCOPEを利用することで、ユーザーは、動物 250 種以上からゲノムデータを自由に選んで解析に使えます。そして未知の遺伝子の進化の道筋、すなわち由来、を推定することで、その機能や起源がわかります。2018 年 12 月4 日付の Molecular Biology and Evolution 電子版に、ORTHOSCOPE の斬新さや、使い方、例となる解析が紹介されています。

「遺伝子の機能を考えるには、種系統樹を考慮する必要があります」と、佐藤矩行教授率いるOISTマリンゲノミックスユニットのスタッフ・サイエンティストで、本研究の筆頭著者である井上潤博士は語ります。「例えば、ある種の生物で未知の遺伝子配列が得られたとき、遺伝子系統樹を構築してその機能を推定します。推定には、すでに明らかになっている種系統樹を利用しない手はありません」と、同博士は説明します。

 

本系統樹は、OISTマリンゲノミックスユニットが開発したORTHOSCOPEが備えるゲノムデータ数と種を示している。この新しいウェブツールによって、遺伝子の起源と機能が明らかになる。

 今回開発したソフトウェアは、非モデル生物で得た未知の遺伝子配列の機能を調べるために、分子系統解析※1によって遺伝子系統樹を推定します。結果を種系統樹と照らし合わせて、モデル生物で対応する遺伝子の機能を、注目した未知の配列の機能とみなします。

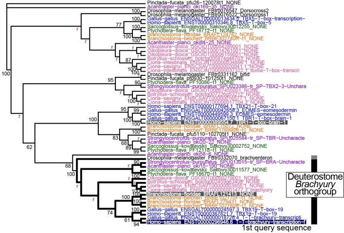
 一方で、興味のある遺伝子が他の非モデル生物のゲノムに存在するのかも判定できます。例えば、脊索動物の出現に重要な役割を演じたブラキウリ※2遺伝子が、非モデル生物に存在するか判定できます。ブラキウリは、脊椎動物の背骨のもととなる脊索の形成に深く関わっています。著者らは、以前の研究で、脊索を持たない新口動物でも、ブラキウリ遺伝子をそれぞれの種が一つ持つことを解明しています。今回の論文では、ヒトのブラキウリ遺伝子配列をORTHOSCOPE に供すると、同じ結果がわずか数分で得られることを示しました。

 また、同様の解析を脊椎動物の出現に深く関った ALDH1A※3 遺伝子でも行っています。脊椎動物は進化の初期段階で全ゲノム重複※4 を経験しているため、ゲノム内部にコピー遺伝子が存在することが多く、種間で対応する遺伝子の判定が困難です。ORTHOSCOPE を用いると、ゲノム重複という複雑なイベントを経験した脊椎動物の遺伝子でも、ALDH1A遺伝子のコピー遺伝子それぞれの起源がわずか数分で正確に推定されました。

 

(左から) OISTマリンゲノミックスユニットの佐藤矩行教授と井上潤研究員。両研究者によって、遺伝子の由来を推定し、ゲノムデータを種間で比較するウェブツールが新たに開発された。

 OIST マリンゲノミックスユニットの佐藤矩行教授は、「私達は動物の進化を理解するために、これまで多くの海産無脊椎動物のゲノムを解読してきました。しかし、それらを高いクオリテイで比較解析する有効な手段がありませんでした。ORTHOSCOPE は素晴らしい手法です。分子系統解析による精密なゲノム比較の方法を世界に先駆けて示したものです。私たちはすでにこの技術を利用して、いろいろな動物間で、タンパク質をコードする全ての遺伝子を一度にスーパーコンピューターで解析する研究を始めています。脊椎動物の筋肉を作り出す分子がどう進化してきたのかなど、成果が続々と生まれています。これからがとても楽しみです」と、コメントしています。

※1 分子系統解析
種間で遺伝子の配列を比較して、生物が進化してきた道筋(系統)を推定する分析。

※2 ブラキウリ
脊索の形成に関与するタンパク質。獲得した脊索を軸とすることで、脊索動物の祖先は筋肉を使って前進することが可能になった。

※3 ALDH1A
アルデヒドデヒドロゲナーゼ。レチナールの酸化によりレチノイン酸を作り出す酵素。左右相称動物に必須とされるレチノイン酸合成の他にも、脊椎動物はコピーを作成することで ALDH1A 遺伝子を他の目的にも利用している。

※4 全ゲノム重複
ゲノムが倍加すること。全ゲノム重複によって生じ維持された遺伝子の一部は、脊椎動物の体の複雑化に寄与したとされる。

 

候補配列からなる大きな系統樹を推定することで、ヒト以外の新口動物のゲノムデータから、ヒト・ブラキウリに対応する遺伝子 (太い枝で結ばれる) が判定される。

広報・取材に関するお問い合わせ
報道関係者専用問い合わせフォーム

シェア: